为落实国家知识产权局知识产权人才培养规划,引导高校学生对我国知识产权实践中的热点问题予以关注、研究和探讨,提升知识产权专业能力和水平,在第二十三个世界知识产权日来临之际,我会举办了“第三届‘万慧达杯’中华商标协会全国高校商标热点问题征文比赛”活动。
截至收稿日,组委会共收到了来自40所高校的139篇征文,其中本科生组58篇,研究生组81篇,主题涵盖商标恶意注册商标囤积的法律规制以及我国《商标法》第五次修改等多个商标领域热点问题。
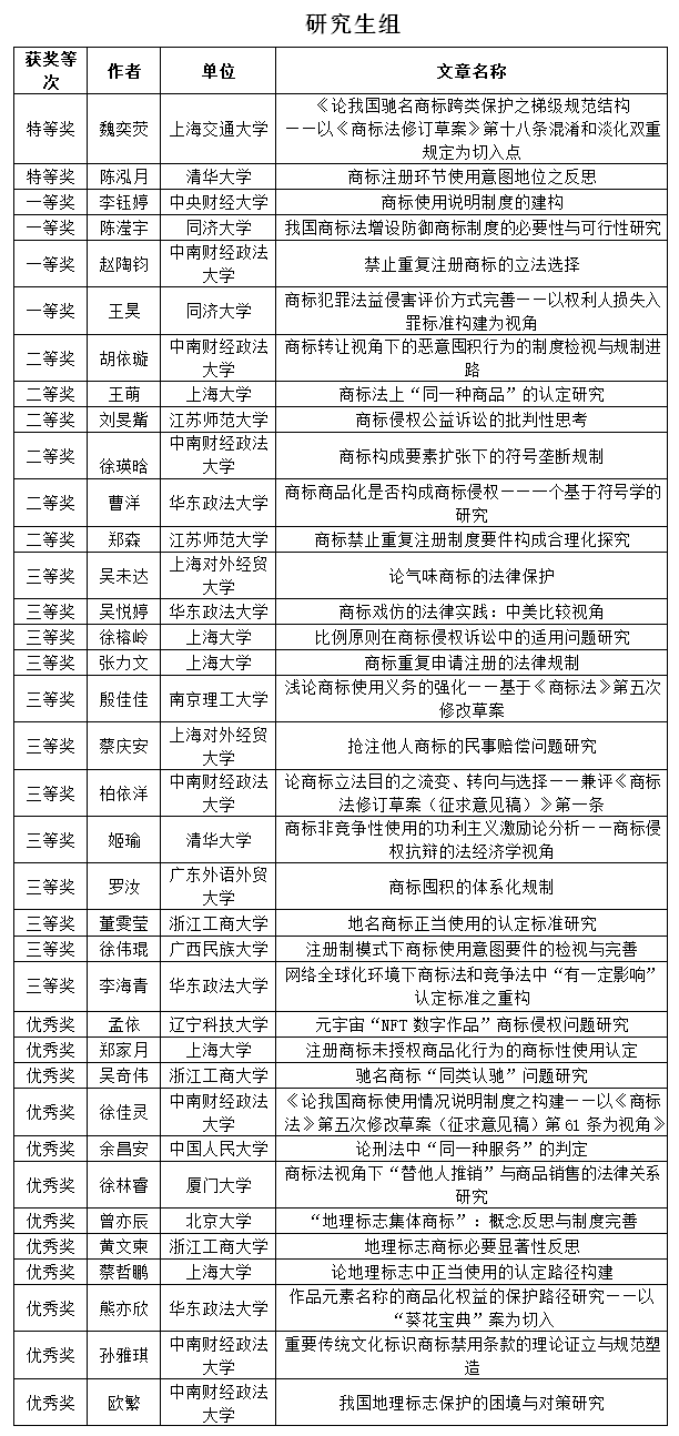
经过专家评审,最终评定获奖征文55篇,包括特等奖共2名,一等奖共6名,二等奖共10名,三等奖共20名,优秀奖共17名;优秀指导教师奖38名。现将获奖名单公告如下:



关于本届比赛的发奖事宜将于近期另行通知,敬请关注!
中华商标协会
2023年9月11日