
国务院日前印发《关于开展营商环境创新试点工作的意见》,部署在北京、上海、重庆、杭州、广州、深圳6个城市开展营商环境创新试点,聚焦市场主体关切,加快打造市场化法治化国际化的一流营商环境,更大力度利企便民。
国务院关于开展营商环境创新试点工作的意见
国发〔2021〕24号
各省、自治区、直辖市人民政府,国务院各部委、各直属机构:
党中央、国务院高度重视优化营商环境工作。近年来,我国营商环境持续改善,特别是部分地方主动对标国际先进率先加大营商环境改革力度,取得明显成效,对推动全国营商环境整体优化、培育和激发市场主体活力发挥了较好的示范带动作用。为鼓励有条件的地方进一步瞄准最高标准、最高水平开展先行先试,加快构建与国际通行规则相衔接的营商环境制度体系,持续优化市场化法治化国际化营商环境,现提出以下意见。
一、总体要求
(一)指导思想。以习近平新时代中国特色社会主义思想为指导,全面贯彻党的十九大和十九届二中、三中、四中、五中全会精神,立足新发展阶段,完整、准确、全面贯彻新发展理念,构建新发展格局,以推动高质量发展为主题,统筹发展和安全,以制度创新为核心,赋予有条件的地方更大改革自主权,对标国际一流水平,聚焦市场主体关切,进一步转变政府职能,一体推进简政放权、放管结合、优化服务改革,推进全链条优化审批、全过程公正监管、全周期提升服务,推动有效市场和有为政府更好结合,促进营商环境迈向更高水平,更大激发市场活力和社会创造力,更好稳定市场预期,保持经济平稳运行。
(二)试点范围。综合考虑经济体量、市场主体数量、改革基础条件等,选择部分城市开展营商环境创新试点工作。首批试点城市为北京、上海、重庆、杭州、广州、深圳6个城市。强化创新试点同全国优化营商环境工作的联动,具备条件的创新试点举措经主管部门和单位同意后在全国范围推开。
(三)主要目标。经过三至五年的创新试点,试点城市营商环境国际竞争力跃居全球前列,政府治理效能全面提升,在全球范围内集聚和配置各类资源要素能力明显增强,市场主体活跃度和发展质量显著提高,率先建成市场化法治化国际化的一流营商环境,形成一系列可复制可推广的制度创新成果,为全国营商环境建设作出重要示范。
二、重点任务
(四)进一步破除区域分割和地方保护等不合理限制。加快破除妨碍生产要素市场化配置和商品服务流通的体制机制障碍。在不直接涉及公共安全和人民群众生命健康的领域,推进“一照多址”、“一证多址”等改革,便利企业扩大经营规模。清理对企业跨区域经营、迁移设置的不合理条件,全面取消没有法律法规依据的要求企业在特定区域注册的规定。着力破除招投标、政府采购等领域对外地企业设置的隐性门槛和壁垒。探索企业生产经营高频办理的许可证件、资质资格等跨区域互认通用。
(五)健全更加开放透明、规范高效的市场主体准入和退出机制。进一步提升市场主体名称登记、信息变更、银行开户等便利度。建立健全市场准入评估制度,定期排查和清理在市场准入方面对市场主体资质、资金、股比、人员、场所等设置的不合理条件。推行企业年报“多报合一”改革。完善市场主体退出机制,全面实施简易注销,建立市场主体强制退出制度。推行破产预重整制度,建立健全企业破产重整信用修复机制,允许债权人等推荐选任破产管理人。建立健全司法重整的府院联动机制,提高市场重组、出清的质量和效率。
(六)持续提升投资和建设便利度。深化投资审批制度改革。推进社会投资项目“用地清单制”改革,在土地供应前开展相关评估工作和现状普查,形成评估结果和普查意见清单,在土地供应时一并交付用地单位。推进产业园区规划环评与项目环评联动,避免重复评价。在确保工程质量安全的前提下,持续推进工程建设项目审批制度改革,清理审批中存在的“体外循环”、“隐性审批”等行为。推动分阶段整合规划、土地、房产、交通、绿化、人防等测绘测量事项,优化联合验收实施方式。建立健全市政接入工程信息共享机制。探索在民用建筑工程领域推进和完善建筑师负责制。
(七)更好支持市场主体创新发展。完善创新资源配置方式和管理机制,探索适应新业态新模式发展需要的准入准营标准,提升市场主体创新力。在确保安全的前提下,探索高精度地图面向智能网联汽车开放使用。推进区块链技术在政务服务、民生服务、物流、会计等领域探索应用。探索对食品自动制售设备等新业态发放经营许可。完善知识产权市场化定价和交易机制,开展知识产权证券化试点。深化科技成果使用权、处置权和收益权改革,赋予科研人员职务科技成果所有权或长期使用权,探索完善科研人员职务发明成果权益分享机制。
(八)持续提升跨境贸易便利化水平。高标准建设国际贸易“单一窗口”,加快推动“单一窗口”服务功能由口岸通关向口岸物流、贸易服务等全链条拓展,推进全流程作业无纸化。在确保数据安全的前提下,推动与东亚地区主要贸易伙伴口岸间相关单证联网核查。推进区域通关便利化协作,探索开展粤港澳大湾区“组合港”、“一港通”等改革。推进铁路、公路、水路、航空等运输环节信息对接共享,实现运力信息可查、货物全程实时追踪,提升多式联运便利化水平。在有条件的港口推进进口货物“船边直提”和出口货物“抵港直装”。探索开展科研设备、耗材跨境自由流动,简化研发用途设备和样本样品进出口手续。
(九)优化外商投资和国际人才服务管理。加强涉外商事法律服务,建设涉外商事一站式多元解纷中心,为国际商事纠纷提供多元、高效、便捷解纷渠道。探索制定外籍“高精尖缺”人才地方认定标准。在不直接涉及公共安全和人民群众生命健康、风险可控的领域,探索建立国际职业资格证书认可清单制度,对部分需持证上岗的职业,允许取得境外相应职业资格或公认的国际专业组织认证的国际人才,经能力水平认定或有关部门备案后上岗,并加强执业行为监管。研究建立与国际接轨的人才评价体系。持续提升政府门户网站国际版服务水平,方便外籍人员及时准确了解投资、工作、生活等政策信息,将更多涉外审批服务事项纳入“一网通办”。
(十)维护公平竞争秩序。坚持对各类市场主体一视同仁、同等对待,稳定市场主体预期。强化公平竞争审查刚性约束,建立举报处理和回应机制,定期公布审查结果。着力清理取消企业在资质资格获取、招投标、政府采购、权益保护等方面存在的差别化待遇,防止滥用行政权力通过划分企业等级、增设证明事项、设立项目库、注册、认证、认定等形式排除和限制竞争的行为。建立招标计划提前发布制度,推进招投标全流程电子化改革。加强和改进反垄断与反不正当竞争执法。清理规范涉企收费,健全遏制乱收费、乱摊派的长效机制,着力纠正各类中介垄断经营、强制服务等行为。
(十一)进一步加强和创新监管。坚持放管结合、并重,夯实监管责任,健全事前事中事后全链条全流程的监管机制。完善公开透明、简明易行的监管规则和标准,加强政策解读。在直接涉及公共安全和人民群众生命财产安全的领域,探索实行惩罚性赔偿等制度。深化“互联网+监管”,加快构建全国一体化在线监管平台,积极运用大数据、物联网、人工智能等技术为监管赋能,探索形成市场主体全生命周期监管链。推动“双随机、一公开”监管和信用监管深度融合,完善按风险分级分类管理模式。在医疗、教育、工程建设等领域探索建立完善执业诚信体系。对新产业新业态实行包容审慎监管,建立健全平台经济治理体系。推动行业协会商会等建立健全行业经营自律规范,更好发挥社会监督作用。
(十二)依法保护各类市场主体产权和合法权益。构建亲清政商关系,健全政府守信践诺机制,建立政府承诺合法性审查制度和政府失信补偿、赔偿与追究制度,重点治理债务融资、政府采购、招投标、招商引资等领域的政府失信行为,畅通政府失信投诉举报渠道,健全治理“新官不理旧账”的长效机制。完善产权保护制度,强化知识产权保护,开展商标专利巡回评审和远程评审,完善对商标恶意注册和非正常专利申请的快速处置联动机制,加强海外知识产权维权协作。规范罚款行为,全面清理取消违反法定权限和程序设定的罚款事项,从源头上杜绝乱罚款。严格落实重大行政决策程序,增强公众参与实效。全面建立重大政策事前评估和事后评价制度,推进评估评价标准化、制度化、规范化。
(十三)优化经常性涉企服务。加快建立健全高效便捷、优质普惠的市场主体全生命周期服务体系,健全常态化政企沟通机制和营商环境投诉处理机制。完善动产和权利担保统一登记制度,有针对性地逐步整合各类动产和权利担保登记系统,提升企业动产和权利融资便利度。持续优化企业办税服务,深化“多税合一”申报改革,试行代征税款电子缴税并开具电子完税证明。进一步提升不动产登记涉税、继承等业务办理便利度。推进水电气暖等“一站式”便捷服务,加快实现报装、查询、缴费等业务全程网办。推进电子证照、电子签章在银行开户、贷款、货物报关、项目申报、招投标等领域全面应用和互通互认。推进公安服务“一窗通办”。推行涉企事项“一网通办”、“一照通办”,全面实行惠企政策“免申即享”、快速兑现。
三、组织保障
(十四)加强组织领导和统筹协调。国务院办公厅要统筹推进营商环境创新试点工作,牵头制定改革事项清单,做好协调督促、总结评估、复制推广等工作。司法部要做好改革的法治保障工作。国务院有关部门要结合自身职责,协调指导试点城市推进相关改革,为试点城市先行先试创造良好条件。有关省份人民政府要加大对试点城市的支持力度,加强政策措施衔接配套,依法依规赋予试点城市相关权限。各试点城市人民政府要制定本地区试点实施方案,坚持稳步实施,在风险总体可控前提下,科学把握改革的时序、节奏和步骤,推动创新试点工作走深走实,实施方案应报国务院办公厅备案并向社会公布。试点城市辖区内开发区具备较好改革基础的,可研究进一步加大改革力度,为创新试点工作探索更多有益经验。
(十五)强化法治保障。按照重大改革于法有据的要求,依照法定程序开展营商环境创新试点工作。国务院决定,根据《全国人民代表大会常务委员会关于授权国务院在营商环境创新试点城市暂时调整适用〈中华人民共和国计量法〉有关规定的决定》,3年内在营商环境创新试点城市暂时调整适用《中华人民共和国计量法》有关规定;同时,在营商环境创新试点城市暂时调整适用《植物检疫条例》等7部行政法规有关规定。国务院有关部门和有关地方人民政府要根据法律、行政法规的调整情况,及时对本部门和本地区制定的规章、规范性文件作相应调整,建立与试点要求相适应的管理制度。对试点成效明显的改革举措,要及时推动有关法律、法规、规章的立改废释,固化改革成果。
(十六)加强数据共享和电子证照应用支撑。加快打破信息孤岛,扩大部门和地方间系统互联互通和数据共享范围。优化数据资源授权模式,探索实施政务数据、电子证照地域授权和场景授权,将产生于地方但目前由国家统一管理的相关领域数据和电子证照回流试点城市;对试点城市需使用的中央部门和单位、外地的数据和电子证照,由主管部门和单位通过数据落地或数据核验等方式统一提供给试点城市使用。优化全国一体化政务服务平台功能,推动更多数据资源依托平台实现安全高效优质的互通共享。
(十七)做好滚动试点和评估推广。国务院办公厅会同有关方面根据试点情况,结合改革需要,适时扩大试点城市范围。同时,建立改革事项动态更新机制,分批次研究制定改革事项清单,按照批量授权方式,按程序报批后推进实施,定期对营商环境创新试点工作进行评估,对实践证明行之有效、市场主体欢迎的改革措施要及时在更大范围复制推广,对出现问题和风险的要及时调整或停止实施。试点中的重要情况,有关地方和部门要及时向国务院请示报告。
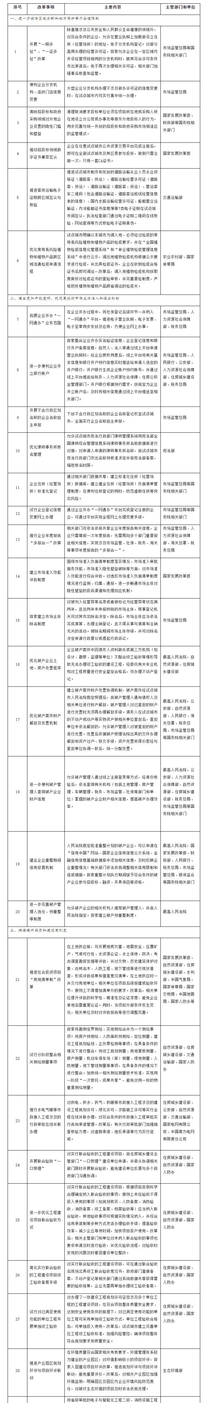
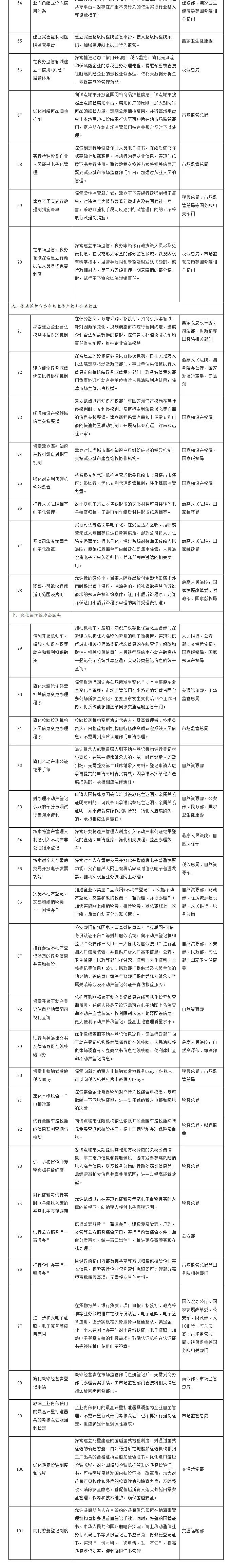
附件:1.首批营商环境创新试点改革事项清单
2.国务院决定在营商环境创新试点城市暂时调整适用有关行政法规规定目录
国务院
2021年10月31日
(本文有删减)
附件1
首批营商环境创新试点改革事项清单
(共10个方面101项改革举措)



附件2
国务院决定在营商环境创新试点城市暂时调整适用有关行政法规规定目录
