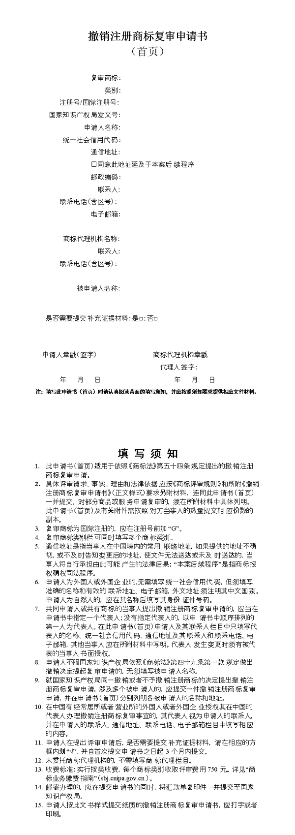
为促进商标行政确权与司法保护之间的有效衔接,解决实践中较为突出的商标行政诉讼程序法律文书送达难问题,充分保障当事人的程序权利和实体权益,应法院请求,我局对《商标不予注册复审申请书》、《注册商标无效宣告申请书》、《撤销注册商标复审申请书》等三种申请书式上的通信地址有关事项做出修改,在三种申请书式的通信地址后增加勾选,由申请人自行选择是否同意此地址延及于本案后续商标授权确权司法程序。
现将修改后的申请书式予以公告(见附件),自公告之日起实行。原有关书式同时停止使用。
附件:
1.商标不予注册复审申请书
2.注册商标无效宣告申请书
3.撤销注册商标复审申请书
国家知识产权局
2020年6月11日


