重磅发布:中国地理标志商标品牌价值评价体系标准和延安地标排行榜

近年来,党中央、国务院高度重视“三农”问题,陆续出台相关文件,推动农村和区域经济发展。《关于加快发展现代农业进一步增强农村发展活力的若干意见》提出,要“深入实施商标富农工程,强化农产品地理标志和商标保护”;《“十三五”市场监管规划》指出,加强对集体商标和证明商标的管理与保护,运用农产品商标和地理标志推进精准扶贫,提升区域品牌价值。地理标志作为农村和区域品牌的法律载体,作为发展品牌农业的金钥匙,对发展农村经济和区域经济具有重要意义,正在成为推动精准扶贫的金字招牌和强力引擎。
2018年,中华商标协会联合专业资产评估公司、大数据科技公司、高校智库和媒体共同筹建中国商标品牌实验室。中国商标品牌实验室首次提出中国地理标志商标品牌价值评价体系与标准,开展对包含地理标志商标品牌价值评价在内的一系列商标品牌价值理论与实务的研究工作。在9月2日上午举办的2018中国国际商标品牌节分论坛——商标品牌价值评价论坛上,中国商标品牌实验室首次发布《中国地理标志商标品牌价值评价体系与标准》。在地理标志商标品牌评价领域,中国商标品牌实验室正在展开全国及区域地理标志商标品牌价值的测算及排名工作,并首先以陕西省延安市地理标志商标品牌作为试点,在论坛上首次发布《2018延安地理标志商标品牌价值排行榜》。
作为一项重要的无形资产,地理标志商标品牌的价值评价向大众提供了一种直接的沟通语言,直观展现地理标志商标品牌的重要意义,提升社会的认知程度和重视程度,而且还从影响价值更为直接和透彻的角度,指出在品牌管理过程中需要持续监控改善的地方,并量化这些改进对价值的影响。
在地理标志商标品牌价值测算模型构建的过程中,中国商标品牌实验室集合了专业资产评估领域、市场营销领域的专家学者力量,并由国家权威数据统计部门、国内领先大数据公司提供所需的数据保障,旨在建立科学且有效的地理标志商标品牌价值评价体系,揭示其发展的一般规律。
中国商标品牌实验室提出的中国地理标志商标品牌价值评价方法,力图从价值创造根源、价值创造表现及价值创造结果3个方面揭示地理标志商标品牌的现实价值。该评价方法从消费者的角度衡量了地理标志商标品牌创造的现实合理收益,并通过对地理标志商标品牌的宏观环境、品牌的社会及历史贡献、品牌产品的质量管理,以及品牌运营企业的内部管理等方面的深入考察,形成地理标志商标品牌现实价值的稳定因素,这一评价模型符合国际国内相关标准共识。
在地理标志商标品牌价值的测算过程中,主要有以下3个关键层面的衡量因素:地理标志商标品牌产品超额经济效益、地理标志商标品牌效力、地理标志商标品牌价值稳定力。

在地理标志商标品牌产品超额经济效益方面,首先考察并分析地理标志商标品牌产品过去所创造的经济效益,并总结影响收益的全部重要因素。尽管地理标志商标品牌在过去的表现从一定程度上反映了它当前对价值的贡献,但它并不能决定未来,而后者才是地理标志商标品牌价值最为核心的来源。因此,需要在考察全部经济效益影响因素的同时,通过逐个分析,对其未来直至稳定期的经济效益进行预测,并在这个过程中通过与同行业无地理标志商标品牌产品的经济效益进行比较,得出超额经济效益。
产品超额经济效益代表了包含地理标志商标品牌在内的一系列因素的合力效应,这些因素还包含分销渠道、产品自身的品牌、生产者的组织运营管理等。品牌的现实概念实际上是由消费者所感知形成,这种感知来源的独特性正是促使人们做出消费选择的根本动力。因此,在衡量地理标志商标品牌超额效益时,必须将消费者感知的作用提炼出来,这一作用定义为“地理标志商标品牌效力”。
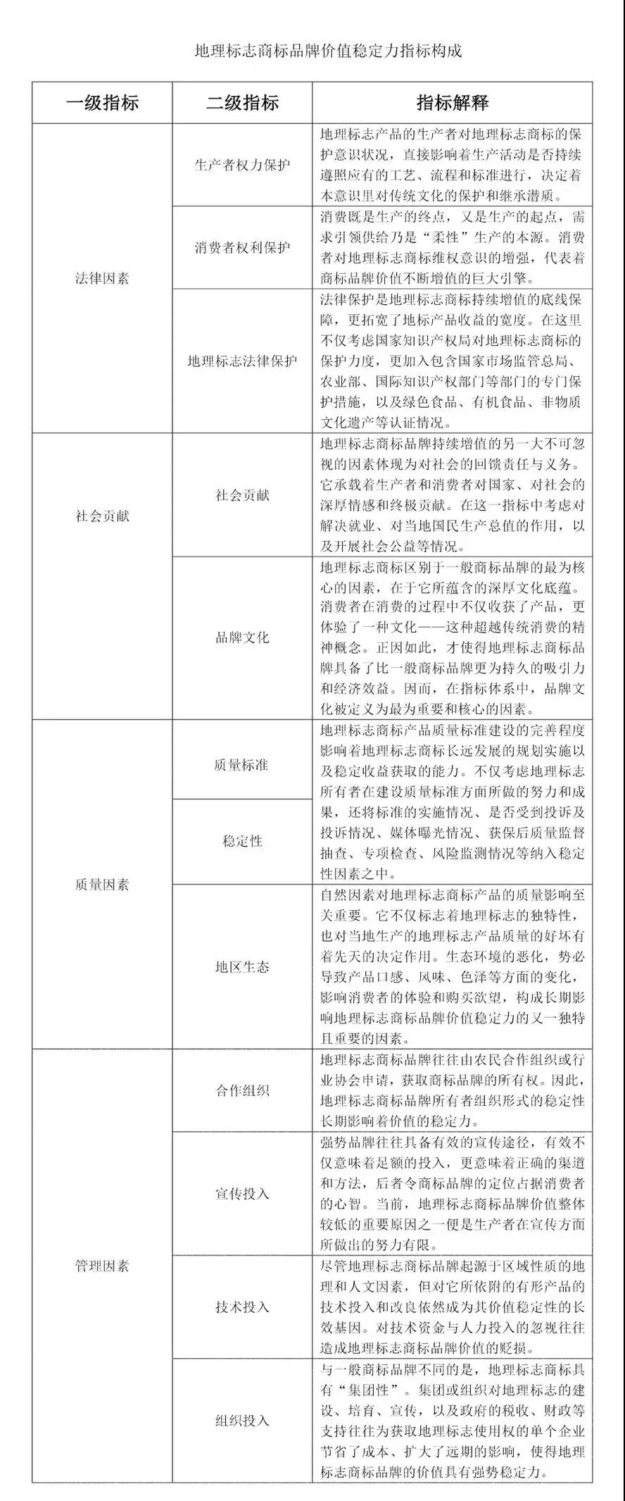
地理标志商标品牌价值稳定力指标是衡量地理标志商标品牌持续发挥作用的能力。它由4个大类指标、12个细类指标所组成。在影响品牌价值长期效力的一般因素基础上,重点考察地理标志商标品牌的历史文化贡献、合作组织情况、政府或合作组织投入、地区生态等变量。稳定力指标通过分析后经计算而成,体现了地理标志商标品牌在价值创造方面的持续力量。

论坛上,实验室首次发布了《2018延安地理标志商标品牌价值排行榜》。本次榜单编制工作由中华商标协会主持,数据支持由北京希煜品牌咨询公司和沃民高新科技(北京)股份有限公司提供。
排行榜从经济价值创造的角度出发,综合了消费者评价、地理标志商标品牌的宏观环境、品牌的社会及历史贡献、品牌产品的质量管理及品牌运营企业的内部管理等五大一级指标和15类二级指标,不仅反映了商标品牌价值的一般影响因素,而且充分考虑了地理标志商标品牌作为历史沉淀与地区环境的特殊载体所不可忽视的特殊成分,客观反映地理标志商标品牌的价值构成,以充分发掘地理标志商标品牌价值的现状、揭示其价值的发展规律。
延安市连续多年均是陕西省地理标志商标品牌拥有量最多的地级市。截至2017年,延安市共拥有18个地理标志商标品牌,2018年提出了“梁家河苹果”地理标志商标的注册申请。综合分析,由于我国对地理标志商标品牌的研究工作起步较晚,社会认知程度依旧较低,各主体对地理标志商标品牌产品的推广力度欠佳成为影响其价值最为核心的因素。

